信息公开

您的位置: 首页 >信息公开

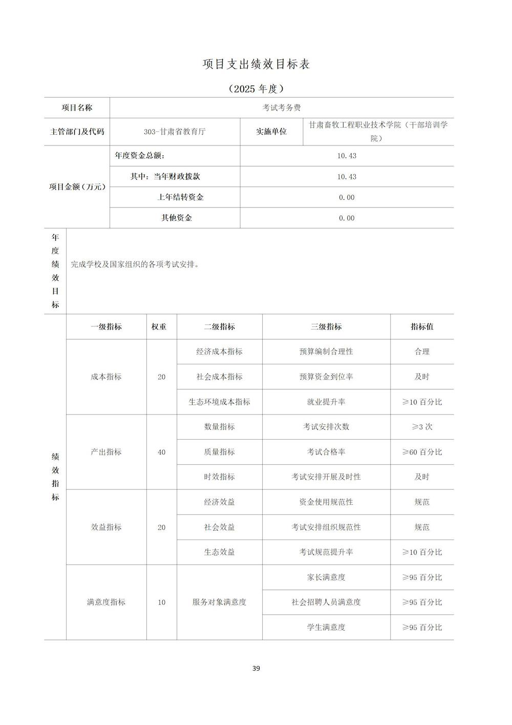
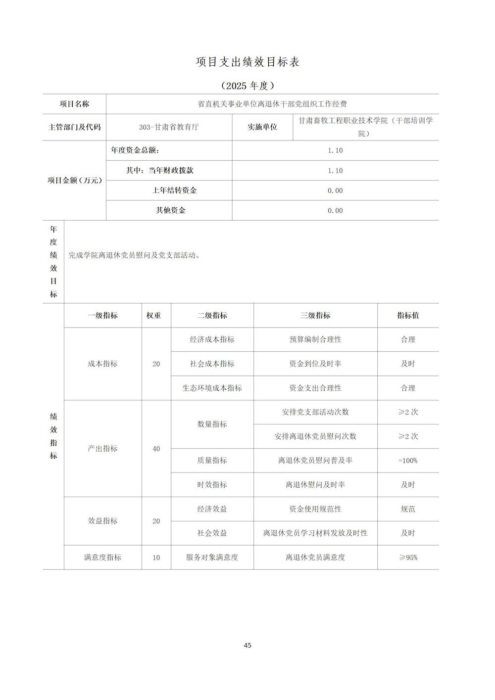
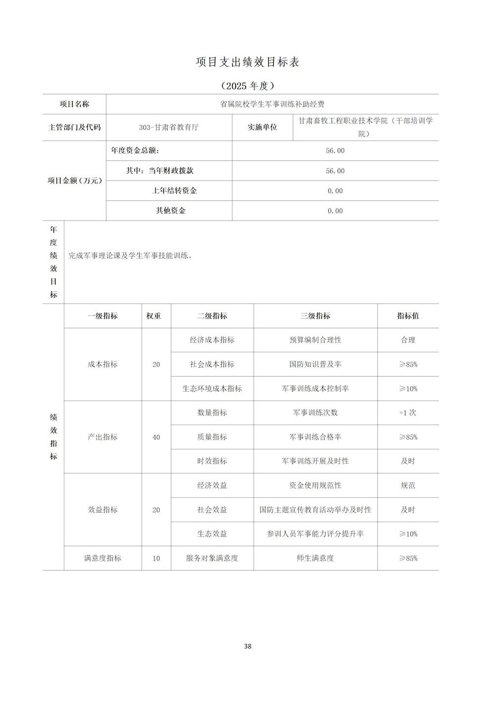
甘肃畜牧工程职业技术学院(干部培训学院) 2025年单位预算公开情况说明

发布时间:2025-03-04 08:30:00 浏览次数: 【字体:


终审:宣传部
分享到:
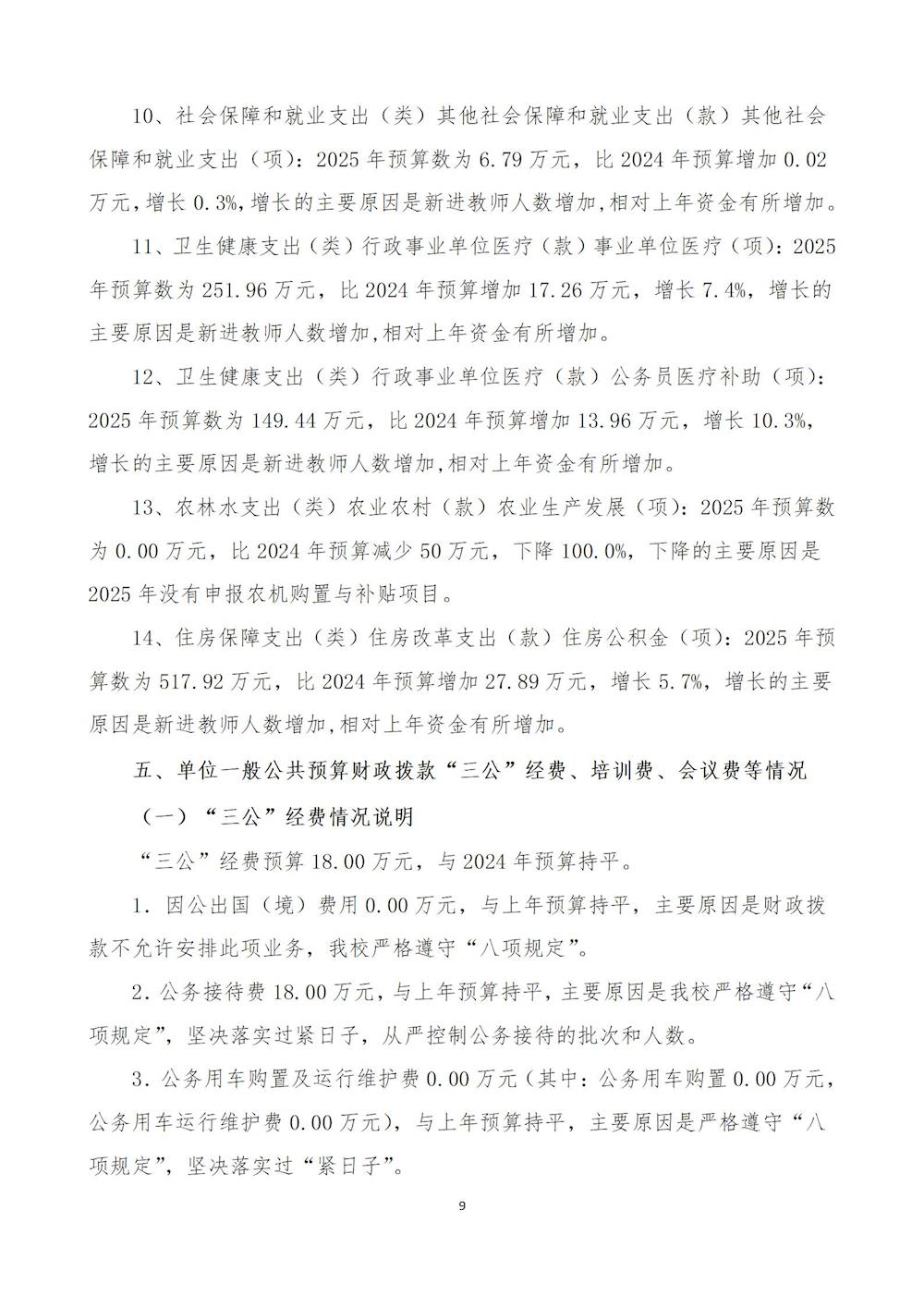
【打印正文】